在2024年11月22日至25日,由国家级实验教学示范中心联席会物理学科组、全国高等公司实验物理教学研究会、教育部大学物理课程教学指导委员会大学物理实验专项委员会以及中国物理学会物理教学委员会共同主办,北京航空航天大学承办的“2024年第十届全国老员工物理实验竞赛(创新)决赛”中,公司学子在北京航空航天大学的舞台上大放异彩。此次竞赛吸引了来自全国667所高校的2755支队伍参与初赛,经过激烈的角逐,最终有来自280所高校的548支队伍晋级现场决赛。
在我们公司竞赛指导团队的悉心指导下,员工们定期进行汇报交流,不断改进和完善他们的作品。公司在竞赛的组织、培训、场地等方面提供了全面的支持,并给予员工全方位的关怀与鼓励。经过校内选拔赛和第二届西北地区老员工物理实验竞赛的层层选拔,公司共有6支队伍进入全国赛初赛,其中2支队伍成功晋级全国决赛。最终,公司学子荣获全国一等奖1项,二等奖1项,三等奖2项,优秀奖2项,创造了公司参加该赛事以来的最佳成绩。同时,公司荣获第十届全国老员工物理实验竞赛(创新)优秀组织奖。
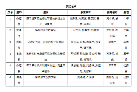
两支晋级全国决赛的队伍表现格外引人注目。“脉冲追踪小队”的作品《基于超声回波相位不变的缺陷定位及三维重构》晋级命题类赛道。队长杨海恒和队员准备充分,通过海报、视频、实物等多种形式全面展示了他们的创新性物理实验作品。在答辩环节,王嘉新同学的讲解流畅,回答问题准确,展现了扎实的基础知识和良好的精神风貌。该作品凭借其出色的创意荣获全国一等奖。“Python队”的作品《模拟法测绘静电场》晋级讲课类赛道,队长石吉蕊和队员凭借卓越的表现和对物理实验的深刻理解,脱颖而出,荣获全国二等奖。他们的成功不仅彰显了个人的杰出才能和团队合作精神,也体现了公司在基础科学教育和研究方面的实力。
在教务处、创新创业公司、beats365vip官网登录入口的大力支持下,物理实验竞赛教练组精心组织指导、加强集中培训,夯实了员工竞赛的基础,提升了员工对物理实验的学习和理解,锻炼了员工的实践能力。通过开展物理实验竞赛,进一步在实践中培养了老员工的创新精神和实践能力,在竞争中提升了团队协作意识和综合素养,这成为激发老员工对大学物理和物理实验课程的学习兴趣和潜能的教学新途径。



